首页
>
新闻资讯
>
贸易数据
>
广交会撤展证办理操作
广交会撤展证办理操作
所属分类:贸易数据
发布时间:2024.04.02
作者:孚盟软件
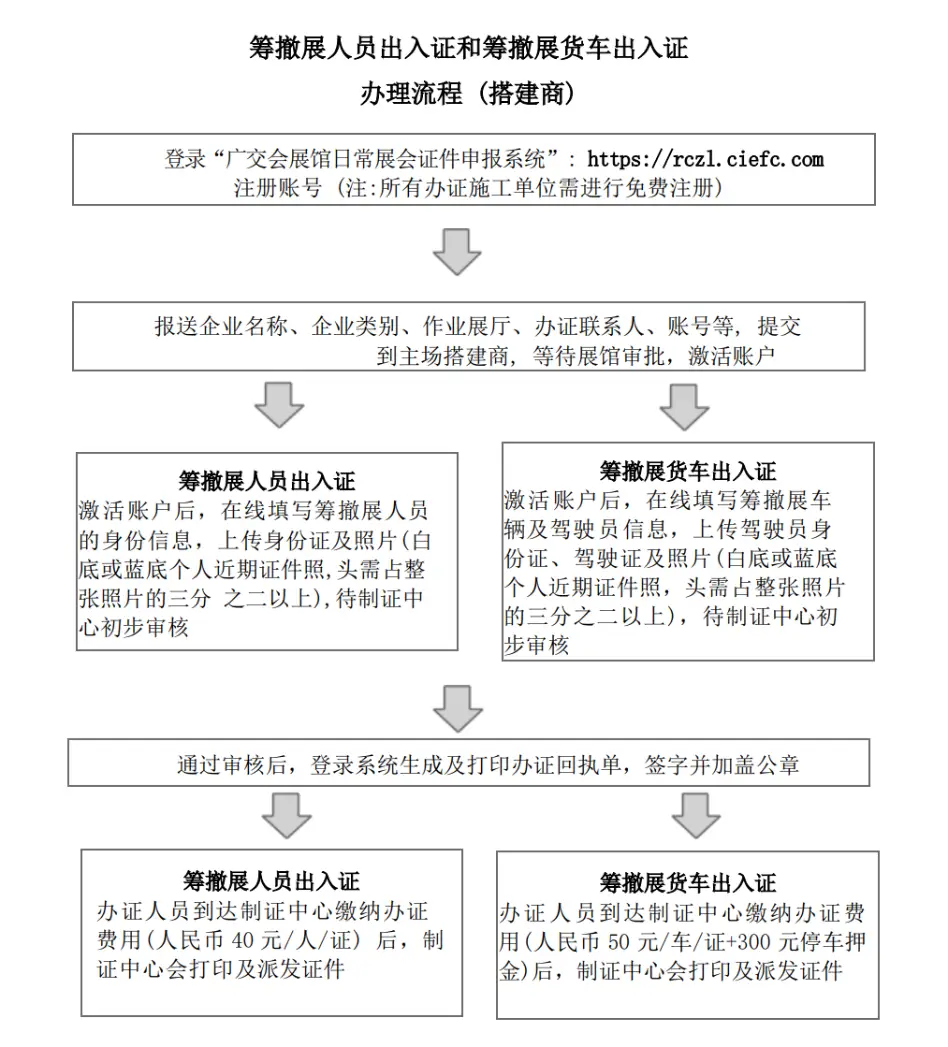
广交会撤展证办理及撤展人员、货车证件办理流程图:

制证中心:A区的6-1柜台【位置可能会有变动,请以当前展会为准,及时关注广交会信息发布】
办证时间:在进场前 7 天开始办理,办证点工作时间为上午九时至下午六时。【时间可能会有变动,请以当前展会为准,及时关注广交会信息发布】
下一条:广交会展区分布图「展馆分布」
热门推荐
视频课程精选









